With the rise of traffic on short-video platforms, live-streaming e-commerce has become a new sales channel for in-game items. This series focuses on the legal risks that may arise in the process of live-streaming sales of game items, aiming to assist game companies in achieving compliant operations.
This article primarily discusses other risks that may arise during live-streaming sales of in-game items, including refund risks involving minors and “payment channel switching” risks, among others.
Refund Risks Involving Minors
(I) Risk Analysis
Pursuant to Article 74 of the Law of the People’s Republic of China on the Protection of Minors (hereinafter referred to as the “Law on the Protection of Minors”), as well as Articles 43 and 44 of the Regulations on the Protection of Minors in Cyberspace, online games and online live-streaming services are required to set consumption limits for minors and conduct age verification. Where in-game items involve top-ups or virtual currency transactions, real-name authentication systems must be mandatorily bound, and paid services that are inconsistent with a minor’s civil capacity shall not be provided to minors.
In addition, where game products are sold through live-streaming platforms and minors are involved, disputes may arise regarding the allocation of refund liability between the live-streaming platform and the game operator. As the game operator, the manufacturer should strengthen its own duty of care, such as providing traceability of top-up records and establishing fast refund channels.
When it is confirmed that a top-up has been made to a minor’s game account through a live-streaming platform, the operator may first determine whether such top-up falls within the scope of top-ups permitted for minor game accounts. If it does not fall within the permitted scope, a refund may be issued directly. If it does fall within the permitted scope, the operator shall further determine whether the minor’s monthly top-up limit has already been reached. If the limit has been reached, a refund should likewise be issued directly.
Where conditions permit, operators may also establish a unified game account system to identify minors, enabling the operator to determine whether the target account belongs to a minor prior to processing the top-up, thereby confirming whether a valid transaction can be formed.
Below is a reference table of minor top-up limits prepared in accordance with the Notice on Preventing Minors from Becoming Addicted to Online Games (Guo Xin Chu Fa [2019] No. 34). In addition, it should be noted that for games with age ratings of 12+, operators may, depending on circumstances, raise the minimum top-up age threshold at their discretion, such as by applying top-up limit rules for users aged 12 to 16.

(II) Assessment Conclusions
Under applicable laws and regulations, online live-streaming platforms are required to impose limits on single consumption amounts and daily cumulative consumption amounts for minors. Accordingly, game operators are generally not required to conduct a second round of age verification on the live-streaming platform.
However, as game operators, manufacturers should pay particular attention to the following matters:
Dual real-name authentication for live-streaming platforms and games:
Even if the purchasing account on the live-streaming platform has passed real-name authentication, the operator should still verify the game account receiving the top-up, to prevent minors from using guardians’ live-streaming platform accounts to top up minor game accounts, thereby triggering refund disputes;Clearly display a notice on the product page stating “Purchases by minors are not supported”;

Prohibit inducing minors to make top-ups through live-streaming activities;
Provide traceability of top-up records and establish fast refund channels, which may follow the reference workflow below.

Breach-of-Contract Risks of “Payment Channel Switching”
(I) Risk Analysis
“Payment channel switching” refers to bypassing the in-app purchase (IAP) mechanisms of game distribution channels and guiding users to complete top-ups or item purchases through other means (such as redirecting to external links or scanning QR codes), thereby circumventing designated payment channels (such as Apple App Store IAP or channel-server in-game purchases).
1. Payment Channel Switching Risks Under Non-Exclusive Agency Cooperation
Where a game is launched on multiple distribution channels, an assessment must be conducted based on the agreements signed with each channel. Provisions regarding payment methods vary across channel agreements. While some channels may allow a certain degree of autonomous payment arrangements, most channels explicitly prohibit bypassing designated payment channels.
For example, under the Huawei App Market Joint Operation Violation Penalty Rules, unauthorized switching of payment channels constitutes a Level II violation, classified as a violation involving non-official payment channels. The rules explicitly define “payment channel switching” as using non-Huawei official payment channels, particularly switching payment channels through in-game upgrades or similar means. (Huawei official payment channels refer to:
(1) Huawei Pay SDK;
(2) Where carrier billing is used, the Huawei channel code must be applied.)
Similarly, Article 3.1.1(a) of the App Store Review Guidelines prohibits applications from guiding users to use non-IAP payment methods and requires that virtual goods be transacted exclusively through IAP.

Once such violations occur, channels may impose penalties on game companies pursuant to contractual provisions, such as deducting revenue shares, restricting promotion, or suspending cooperation. At the same time, such conduct may also constitute unfair competition, as obtaining benefits by bypassing legitimate payment channels disrupts the normal competitive order of the game market and infringes upon the lawful rights and interests of other compliant game companies and channel operators, potentially exposing the manufacturer to infringement litigation.
2. Payment Channel Switching Risks Under Exclusive Agency Cooperation
Under an exclusive agency cooperation model, manufacturers may grant exclusive rights for promotion, operation, and sales of a game to a specific channel. In such cases, payment channel switching through live-streaming sales of in-game items constitutes a more serious breach of contract.
Because exclusive agents typically invest substantial resources in game promotion, payment channel switching may significantly undermine the agent’s promotional effectiveness. Such conduct may constitute “malicious incompatibility with lawful online products or services provided by other business operators” under the Anti-Unfair Competition Law, thereby giving rise to unfair competition risks.
The cooperating agent may initiate litigation seeking termination of the contract on the grounds that the contractual purpose cannot be realized, and may claim substantial liquidated damages, which warrants heightened attention.
(II) Assessment Conclusions
Non-exclusive agency cooperation:
Under this model, manufacturers may cooperate with multiple channels for promotion and sales. Selling in-game items directly through live-streaming platforms constitutes payment channel switching, and live-streaming discount prices may also be lower than channel prices, thereby breaching cooperation agreements with various channels. Channels may initiate civil litigation for infringement or breach of contract. It is therefore necessary to execute supplementary agreements explicitly providing that live-streaming e-commerce sales constitute an exception permitting self-operated sales and self-collected payments by the manufacturer.Exclusive agency cooperation:
Under this model, manufacturers grant exclusive promotion, operation, and sales rights to a single channel. Selling in-game items directly through live-streaming platforms constitutes payment channel switching. Given the substantial promotional investments made by exclusive agents, such conduct may significantly diminish promotional outcomes, and live-streaming discount prices may also undercut channel prices. Channels may initiate civil litigation for infringement or breach of contract. Similarly, supplementary agreements are required to expressly carve out live-streaming e-commerce sales as a permissible exception.
Accordingly, when selling in-game items through live-streaming platforms, manufacturers should comply with existing channel agreements. Where compliance is not possible, the relevant channel should not be opened for such sales. Clear notices may be displayed on product detail pages, such as:
“Official server only supported” or
“Please note: Channel account systems and top-up interfaces are not interoperable with the official website; therefore, this product / promotion is temporarily unavailable to Android channel players.”

Other Legal Risks
(I) Breach-of-Contract and Complaint Risks Arising from Live-Stream Prices Lower Than Channel / Agent Prices
Where prices offered in live-streaming rooms are lower than those offered by channels or agents, such pricing may violate most-favored pricing clauses in cooperation agreements, thereby creating breach-of-contract risks. In addition, such pricing disparities may trigger consumer complaints. For example, players who discover that channel or agent top-up prices are higher than live-streaming prices may seek refunds from channels or agents. Failure to properly address such complaints may further trigger contractual liability clauses under cooperation agreements.
(II) Gambling-Related Risks
1. Risk Analysis
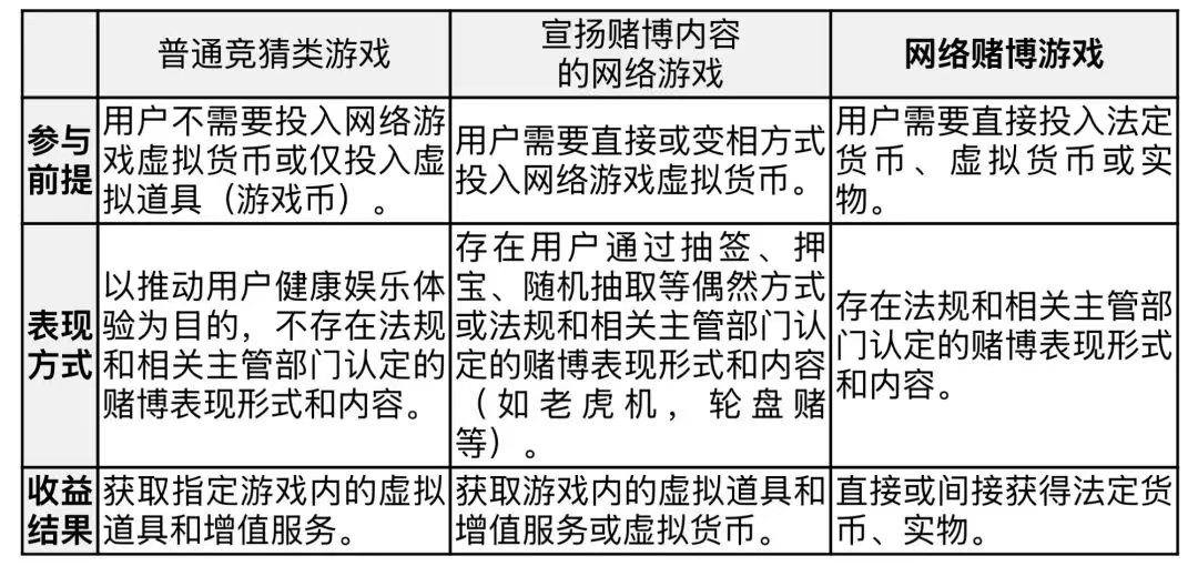
Pursuant to Article 1 of the Opinions of the Supreme People’s Court, the Supreme People’s Procuratorate, and the Ministry of Public Security on Several Issues Concerning the Application of Law in Handling Criminal Cases of Online Gambling, as well as Article 5 of the Notice on Regulating the Operation Order of Online Games and Prohibiting the Use of Online Games for Gambling jointly issued by the Ministry of Public Security, Ministry of Information Industry, Ministry of Culture, and the General Administration of Press and Publication, and based on relevant enforcement practice, gambling-related conduct generally requires the simultaneous presence of three elements:
(1) paid participation;
(2) randomized gameplay; and
(3) direct or indirect cash or tangible returns.
Where randomized gameplay simultaneously satisfies the elements of paid participation, potential gains or losses with leverage, and monetizable outputs, there is a risk of being classified as gambling, in which case public security authorities may initiate criminal investigations.

If similar methods are adopted in live-streaming rooms—such as paid access to probability-based items—and items obtained through live-streaming can be redeemed via activation codes for unbound game accounts, thereby enabling item transfers after leveraging probability-based outcomes, there may be a gambling-related risk.
Accordingly, when selling in-game items through mechanisms such as blind boxes or probability-based draws in live-streaming rooms, manufacturers should comprehensively assess gambling-related risks by considering factors such as live-streaming mechanics, whether in-game item trading is enabled, and whether a stable off-platform trading market has formed.
2. Violation Cases

(III) Money Laundering Risks
1. Risk Analysis
Money laundering refers to conduct that conceals or disguises the source and nature of criminal proceeds, thereby impeding judicial authorities from tracing and recovering such proceeds.
Recently, cases involving money laundering under the guise of “proxy top-ups” have been on the rise. Live-streaming sales of in-game items may be exploited by certain criminals for money laundering purposes. For example, criminals may advertise “low-price proxy top-ups” or “discounted gift cards” through off-platform channels, then use criminal proceeds to purchase in-game items from specific live-streaming stores, top up accounts linked to other users’ game IDs, and subsequently receive legitimate funds from those users.
However, since manufacturers do not constitute financial institutions or designated non-financial institutions under the law, their anti-money laundering obligations are relatively limited. Moreover, in practice, illicit funds are first transferred to the live-streaming platform before being settled with merchants, resulting in relatively low criminal risk exposure for manufacturers.
2. Assessment Conclusions
Based on practical circumstances, the risk of money laundering associated with such emerging live-streaming models is currently relatively low.
Nevertheless, to prevent virtual items from being used for illegal fund transfers, manufacturers should monitor high-frequency and high-value abnormal transactions. Where a single account conducts top-ups for multiple different game IDs, manufacturers may verify whether the real-name registrants of such IDs are identical. Where the registrants differ, manufacturers may promptly report the situation to the platform and retain relevant records, and may invite the platform to intervene to verify whether similar activities have occurred across other game stores operated by the same user.



