With the rise of traffic on short-video platforms, live-streaming e-commerce has become a new sales channel for in-game items. This series focuses on the legal risks that may arise in the process of live-streaming sales of game items, with the aim of assisting game companies in achieving compliant operations.
This article primarily addresses two core issues: qualification compliance risks and consumer rights protection risks.
I. Qualification Compliance Requirements
(I) Qualification Requirements
Where a game company intends to sell game products through live-streaming e-commerce platforms—including game top-ups, activation codes / starter packs, web game items or resources, and in-game equipment—the current qualifications required for opening a store on live-streaming platforms generally include a business license and an ICP License. The specific analysis is as follows:
1. Value-Added Telecommunications Business Operating License (ICP License)
Pursuant to Article 4 of the Administrative Measures on Internet Information Services, entities engaging in for-profit activities—namely, providing paid information services or webpage production services to internet users—shall obtain a Value-Added Telecommunications Business Operating License (Information Service Category).
According to Article 19 of the same Measures, where an entity engages in for-profit internet information services without obtaining the required operating license, or provides services beyond the approved scope, the competent telecommunications authority shall order rectification within a prescribed time limit. Any illegal gains shall be confiscated, and a fine of three to five times the amount of illegal gains shall be imposed. Where there are no illegal gains or the illegal gains are less than RMB 50,000, a fine of RMB 100,000 to RMB 1,000,000 shall be imposed. In serious cases, the website may be ordered to be shut down.
At present, both Douyin and Kuaishou e-commerce platforms require an ICP License under the game category. The trading of in-game items and virtual currency is prone to being classified as for-profit internet information services, thus triggering the requirement to provide an ICP License.
2. Business License (Scope of Business)
Pursuant to Article 23 of the Company Law of the People’s Republic of China, a company’s business license shall specify its scope of business. Where game products are sold via live-streaming, the scope of business should include relevant items such as “advertising through self-owned media,” “internet cultural information services,” and “internet sales.”
Since selling game items through live-streaming platforms requires the listing of valid product links, and merchant onboarding generally requires the submission of a business license, a business license covering the relevant scope of business is also a required qualification.
(II) Sales Models
In practice, game companies mainly adopt two sales models when selling game products: self-operated sales and third-party agency sales. The qualification requirements vary depending on the model adopted:
(1) Self-Operated Sales
Under this model, the game company independently applies for merchant onboarding on the live-streaming platform and conducts live-streaming sales of game products. In this case, the company shall provide its own qualifications, including the business license and ICP License.

(2) Third-Party Agency / Promotion
Where the game company fully authorizes a third-party company to conduct live-streaming and sell game products through the third party’s store, the third-party company shall be responsible for providing the required qualifications. The game company should conduct qualification verification during the execution of the cooperation agreement.
Where the game company itself applies for merchant onboarding on the live-streaming platform but cooperates with MCN agencies or KOLs, allowing such third parties to promote game items through their affiliated accounts, the game company shall still be required to complete merchant onboarding and provide the relevant qualifications, and authorize the MCN or KOL accounts as store-authorized accounts.
(III) Industry Practice
Taking NetEase Games as an example:
NetEase officially onboarded Douyin and sells game products through its own store (the “NetEase Games Official Flagship Store”), submitting a business license and ICP License;

NetEase authorizes other live-streaming accounts to promote its game products, with the product pages displaying the promoted game items.

II. Consumer Rights Protection Risks
When selling virtual game products, do such products fall under the scope of the “seven-day no-reason return” policy? How can the risk of false advertising be avoided?
The following section analyzes these two issues.
(I) “Seven-Day No-Reason Return” Refund Risks
1. Risk Analysis
Pursuant to Article 25 of the Law of the People’s Republic of China on the Protection of Consumer Rights and Interests, as well as Articles 6 and 7 of the Interim Measures for the Seven-Day No-Reason Return of Online Purchased Goods, virtual game products (including direct top-ups and in-game items that are not physical goods) do not fall within the scope of seven-day no-reason returns.
However, it should be noted that unused activation codes or undelivered virtual goods may constitute exceptions. For example, where in-game items are delivered in the form of activation codes and the consumer has not activated (i.e., used) the code, the product may remain resalable. In such cases, if the consumer files a complaint with regulators or platforms requesting a refund, regulators or platforms may support the refund request from a consumer protection perspective.
Based on the above, in-game items fall within the category of digital goods such as downloadable audio-visual products and computer software, to which the seven-day no-reason return policy does not apply. However, products requiring user activation that have not been activated may constitute an exception.
2. Practical Recommendations
In practice, for certain sensitive complaints (such as refunds for unactivated products or refunds involving minors), a moderately flexible approach may be adopted. Apart from such sensitive cases, we recommend that official policies generally adhere to a non-refundable-after-purchase principle, while implementing the following compliance measures:
For unused activation codes or undelivered virtual goods, confirm in advance whether returns or refunds are supported. Where refunds are not supported, such rules should be clearly displayed on the product detail page;
Display a statement on the product detail page indicating “Not eligible for seven-day no-reason return”;
Display prominent notices or scrolling subtitles in the live-streaming room stating: “Virtual goods are not eligible for seven-day no-reason return”;

Implement a secondary confirmation pop-up prior to purchase, reminding users that virtual goods are non-refundable;
For products requiring activation, implement a “cooling-off period” or secondary confirmation mechanism, such as allowing refunds within one day, while disallowing refunds after the cooling-off period, or requiring a second confirmation click to obtain the activation code, after which refunds are no longer permitted.
(II) False Advertising Risks
1. Risk Analysis
Pursuant to Article 8 of the Anti-Unfair Competition Law of the People’s Republic of China and Article 28 of the Advertising Law of the People’s Republic of China, false advertising is prohibited.
During live-streaming, situations may arise where the actual in-game content does not match the live-streaming visuals, or where consumption is induced through misleading promotional language. Depending on the severity, such conduct may give rise to administrative penalties and civil litigation risks. The following cases may serve as reference:
Administrative penalties imposed for exaggerating product quality or composition;

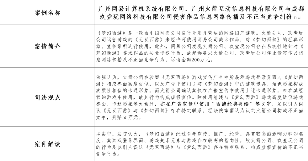
Acts constituting unfair competition by using materials from other games.

2. Assessment Conclusions
Where live-streaming rooms engage in conduct such as exaggerating item effects, fabricating data, creating false discounts, or misrepresenting acquisition probabilities, such conduct may constitute false advertising and misleading consumers. Accordingly, the following points should be noted when selling game products via live-streaming:
Prohibit misleading or inducive conduct through exaggeration of item effects, sources, duration, or acquisition probabilities;
Prohibit the fabrication of discounts or preferential prices, such as claiming “limited-time 50% off” where the promotion is in fact long-term;
Prevent intellectual property infringement risks: prohibit the use of materials from other games (including but not limited to art assets, music, and text), such as using competitor game materials when selling products of another game;
Review streamer scripts to avoid legally prohibited expressions;
Use actual in-game descriptions and visuals for demonstrations, and clearly display notices in the live-streaming room stating “Actual effects are subject to the in-game experience.”
(To be continued)






