On May 29, we conducted a practical sharing session on entering the South Korean market. The session focused on several core compliance issues for expansion into South Korea, including GRAC rating requirements, practical implementation of probability disclosures, data compliance obligations for overseas operators, prospects for the local publishing agent system, and consumer complaint handling. By combining statutory requirements with practical cases, the session systematically reviewed key compliance points for entering the Korean market and addressed various questions raised by the audience. The following is a comprehensive recap of the key takeaways from the session.
GRAC Age Rating Requirements
GRAC (Game Rating and Administration Committee) is the authority responsible for the strict review and classification of game content pursuant to South Korea’s Game Industry Promotion Act and Youth Protection Act. Games are classified into four categories: All Users, 12+, 15+, and 18+, each with clearly defined standards. Games are required to label sensitive content to facilitate player choice and parental supervision.
All games released in South Korea—including mobile, PC, and console games—must obtain GRAC certification, which constitutes a mandatory market access requirement. Games that have not obtained certification cannot be listed on app stores and may face legal risks such as fines or corrective orders. Taking Google Play as an example, platform self-rating mechanisms are not applicable to games distributed in the Korean region. Developers must independently complete GRAC rating procedures before launching their games in South Korea.

The importance of GRAC certification lies not only in its role as a prerequisite imposed by distribution platforms, but also in the frequency of regulatory enforcement actions. In 2022, the Korean company Smilegate Megaport announced that, based on GRAC and App Store age rating review results, the anime-style game Epic Seven failed to meet the “game age rating” review standards. As a result, certain character and artifact illustrations were required to be modified, and the game’s age rating had to be upgraded to 17+.

In 2023, Blue Archive was reportedly notified by the Korean government that its game content did not comply with the existing age rating classification and would be required either to raise its rating or modify its content; otherwise, it would be prohibited from distribution in South Korea. The development team ultimately decided to split the game into two versions—an “adult version” and a “content-modified version”—to simultaneously comply with regulatory requirements and meet player demand.
South Korean Probability Disclosure Rules and Practical Implementation
Since the implementation of new regulations in 2024, Korean regulators have continuously conducted inspections and inquiries regarding probability disclosures. In the first half of 2025, South Korea’s Ministry of Culture, Sports and Tourism issued a public corrective order against a Chinese game company’s title 메템사이코시스 for failing to disclose probability information for “probability-based items (premium gem boxes).”
메템사이코시스 is a mobile 3D massively multiplayer online role-playing game that began service in South Korea via app stores in June 2023. Based on publicly available information on Google Play, it is presumed to have been developed by a Chinese developer (Hong Kong Homeless Project Technology Co., Ltd.).

From a practical compliance perspective, the following self-check points are recommended:
Random Draw Mechanics
All random items must disclose the probability of obtaining each item type, grade, and performance attribute. Even where multiple item types, grades, or performance attributes are available, all obtainable items must be disclosed.

Examples of Enhancement Pages with Pity Mechanisms
Disclosed information should include enhancement levels (e.g., Level 1 to Level 2), enhancement value changes (+1, +2, +3), and enhancement success probabilities (100%, 80%, 60%).
Pity mechanisms must be clearly explained (e.g., enhancement probabilities do not change with the number of attempts, but only change once a certain number of attempts is reached).
For specific enhancement levels, the guaranteed number of enhancement attempts must be disclosed (e.g., a guaranteed success after 10 consecutive attempts when enhancing from Level 2 to Level 3).

Where the probability of obtaining a specific item varies depending on the quantity of that item, probability disclosures must reflect such changes.
For probability-based items that are guaranteed to be obtained after meeting certain conditions—such as purchasing, opening, enhancing, or combining items a certain number of times—the conditions for triggering the cap or guarantee mechanism must be clearly stated, and the probability of each obtainable item must be displayed.

Form Requirements for Probability Disclosure
Probability information must be directly displayed on the purchase, inquiry, or usage interface of probability-based items. The “purchase interface” refers to the first interface that users click when purchasing a product or service, as well as all interfaces displayed until the transaction is completed. Accordingly, probability disclosures must appear on the interface where users remain during in-game purchases or random draws and must be visible each time the random item is used.

In addition, for game advertising materials distributed in South Korea, advertisements must disclose probability-based mechanics. In video advertisements, text prompts regarding probability items must appear at the beginning of the video for at least three seconds.

Data Compliance Obligations for Overseas Operators
From a product compliance perspective, age verification for minors must be implemented through mechanisms such as age selection wheels and parental verification.
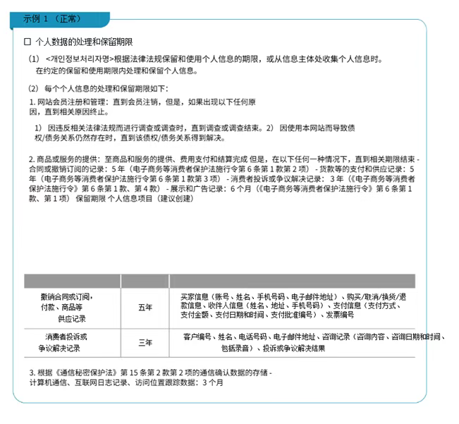
With respect to privacy policies, document titles must be localized, and the content must clearly disclose items including the legal basis, categories of data collected, processing purposes, data processing categories, and processing and retention periods.
Regarding retention periods and record categories, game companies should specify retention periods based on the specific processing purposes recorded in the “personal information processing purposes” section. Where applicable laws provide a legal basis for retention periods, such legal bases and statutory retention periods must be stated. It is recommended to clearly list the categories of personal information retained.

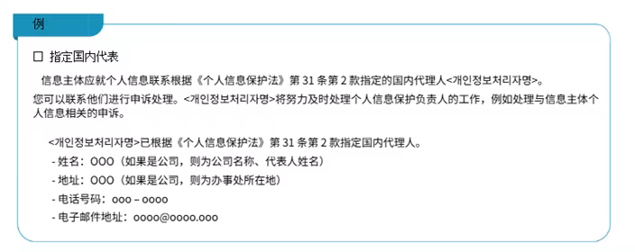
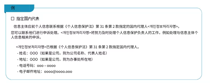
From a qualification and institutional compliance perspective, attention should be paid to the personal information protection representative system under Korean law. Pursuant to Article 31(2) of the Personal Information Protection Act, overseas operators are required to designate a domestic representative where one of the following conditions is met:
(1) total annual sales exceeding KRW 1 trillion in the preceding fiscal year; or
(2) an average daily number of domestic data subjects whose personal information is stored and managed within three months exceeding one million.
After appointing a domestic representative, the privacy policy must disclose the representative’s name (or corporate name and legal representative), address (or place of business), telephone number, and email address. The telephone number must be a domestic contact number, and the disclosed contact information must be capable of handling complaints and inquiries relating to personal information protection.

South Korean Consumer Protection Regulations and Complaint Handling
South Korea’s consumer protection regime is relatively strict, and users are highly proactive in asserting their rights. Game companies are therefore advised to pay particular attention to complaint handling to avoid unnecessary refunds or public opinion escalation.
When designing game mechanics and formulating game rules, companies must ensure accurate expression and localization of rules. Under applicable regulations, South Korea recognizes two types of refunds: unconditional refunds and conditional refunds.
Unconditional refunds primarily apply to scenarios involving unused or unconsumed virtual items, in-game purchases, or top-ups. When granting refunds, game companies may deduct reasonable operational costs.
Conditional refunds are often linked to false advertising scenarios and apply where product content or labeling does not match advertising content or contractual terms. Consumers may exercise their right of withdrawal within three months from receipt of the product or within 30 days from the date they became aware or should have become aware of the relevant facts.
Special attention must be paid to the application of these time limits. If either of the two periods expires, the consumer may no longer exercise the right of withdrawal. Otherwise, consumers would effectively enjoy an unlimited right of withdrawal, which would unduly undermine the legal position of the contractual counterparty, namely the seller.












